人生倒计时
- 今日已经过去小时
- 这周已经过去天
- 本月已经过去天
- 今年已经过去个月
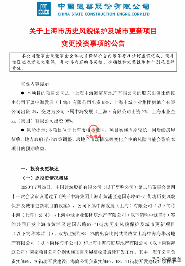
近日,中国建筑发布重磅公告:
解读
为了便于大家的理解彼此之间的从属关系,看下股权截图:
中海企业发展集团有限公司(简称“中海地产”)隶属于中国建筑集团有限公司,1979年创立于香港,1992年在香港联交所上市(股票代码:00688.HK,简称“中国海外发展”),2007年入选恒生指数成份股。拥有42年房地产开发与不动产运营管理经验,业务遍布港澳及内地80余个城市及美国、英国、澳大利亚、新加坡等多个国家和地区。2020年,中海地产总资产达人民币8236亿元,净资产达人民币3284亿元;实现销售合约额3607.2亿元,净利润439亿元,盈利能力行业领先。
中海地产连续18年获中国蓝筹地产企业,连续17年获中国房地产行业领导品牌,连续10年获恒生可持续发展企业指数成份股。三大国际评级机构给予公司的信用评级分别是:惠誉A-、穆迪Baa1、标准普尔BBB+,信用评级保持行业领先。中海地产具备行业领先的设计、开发、建造、运营、物业服务等全产业链整合联动能力,是中国内地最大的写字楼发展运营商,旗下华艺设计位列全国百强设计院,中建宏达拥有建筑承包特级资质。历经40多年的发展,已经建立起“不动产开发”“城市运营”“创新业务”三大产业群。
大家可以看到,2020年7月29日,中海地产其官网上也公布了这一重大消息。中海企业发展集团有限公司与上海市黄浦区人民政府签订合作框架协议。根据协议约定,由中海地产对黄浦区建国东路67-71街坊历史风貌保护及城市更新项目五幅土地进行开发建设。该项目总投资额达590亿元,是中海地产发展历史上投资规模最大的项目。战略合作框架协议的签订,标志着项目正式进入实质性启动阶段。
对于该项目的变更,上面公告中已经说的很清楚了。因行业监管政策及项目实际开发周期调整等原因,由中海(上海)公司出资 98%、中城集团出资 2%,变更为中海(上海)公司出资 2%、永业集团出资 98%。前期中城集团所持海庭公司 2%出资已转让给永业集团,后续海庭公司股权比例调整拟通过永业集团对海庭公司进行增资的方式实现。由于规划住宅计容建面增加须额外补缴地价款等原因,本项目预计总投资额增加5亿元,由原预计总投资约人民币590亿元增加至人民币595亿元。开发周期也由原先的6年变更为6.5年。因此,由于中海地产对海庭公司的出资比例降低,中海地产在本项目中的实际出资额将相应降低。因此,对于长开发周期的项目来说,这无疑是利好。
当然了,上面只是官方的解释。而作为房地产行业,大家都知道,由于受到政策的影响,项目中途出现变局是很正常的。比如就拿该项目来说:黄浦区是上海旧区改造任务最重的区之一。建国东路旧改项目位于黄浦的核心区域,北邻新天地、东接老城厢,项目占地面积约 14.75万平方米,建筑面积近40万方,用地性质为住宅、商办及公共绿地,预计涉及8500户、约4万人口搬迁,是黄浦最大的成片旧里区域。建国东路旧改项目改造面积庞大、人口众多,还涉及文保建筑年久失修等问题,对参与企业的资金实力、综合城市运营能力、技术要求、企业社会责任都有极高的要求。正是由于总总的不确定性,为了保守起见,才导致了中海地产对该项目做出股权变动。
揭秘强大的中海地产
对于中海地产,大家可能只闻其声不见其人。而中海地产之所以当初敢于接手这一重大项目,得益于中海地产作为以资金实力雄厚、经营稳健而著称的国内头部房企,有母公司中国建筑的鼎力支持,拥有先进的开发管理理念、丰富的城市更新与城市运营经验、扎实的资源整合实力。今天就通过基建通大数据,给大家揭秘中海地产。
中国建筑之中海地产解密:
1、中海地产只是中国建筑下属单位之一,2020年房产销售超越3600亿。
2、中海地产房产均价在中国地产前五强中为最高,利润率也是最高。
3、中海地产的利润率有多高,是接近或超过恒大与碧桂园的2倍。
4、以中海地产的利润衡量,其当量相当或超过恒大与碧桂园之7000亿以上。
5、以第4点为前提,中国建筑仅仅中海地产这一小块业务的估值,就应该与恒大与碧桂园的总市值大约等同。
6、中海地产的土地储备以中国核心城市为核心,根本就不担心贬值与能否能卖出的问题。
7、中海地产的负债率相当低,资金成本也非常低;中海地产是中国房地产“三道红线”收益者。
而通过中海地产,大家也反推回来,也就知晓中国建筑的强大!






